Artifacts

A comprehensive directory of artifacts can be found in the team's Google Drive. You can obtain access by requesting it through the drive link or emailing the project manager - wjh2097@rit.edu. What follows is an overview of the documented product artifacts delivered by the team. Scroll down to view metric tracking.

Domain Model

Domain Model Diagram

Cancer Connect Domain Model (v. 09/14/2025)

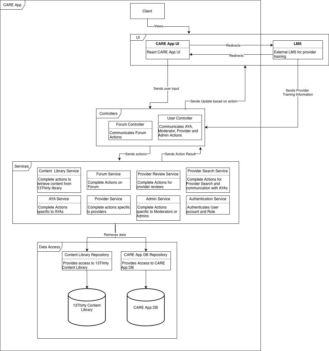
System Architecture Model

Architecture Model Diagram

Cancer Connect initial architecture (v. 10/23/2025)

Frontend Prototype

One item of importance for our sponsor was the ability to validate our frontend product and to have it be highly usable by the target audience. As such, we created a full prototype as part of our modeling and design phase to elicit feedback from the sponsor and future users before putting effort into frontend development. Our prototype can be found here.

Burndown charts by sprint

Sprint 7 burndown

Sprint 7 burndown

Sprint 6 burndown

Sprint 6 burndown